Image

Batter up!

Mobile inventory app design

The goal of the project was to explore the process of user-centered design through the creation of a mobile app, from problem definition to product prototype. The challenge was to create a clean, easy to use application within a tight schedule.

The image above contains sample screenshots of the final prototype.

Components of the project includes 1) a project brief, 2) user personas, 3) information architecture, 4) interactive wireframe, 5) prototype with look and feel designed.

This project was completed as a part of the Visual and User Experience Design course at the School of Continuing Studies, University of Toronto

  • ClientE. Kanaki
  • Year2017
  • MediumUXPin

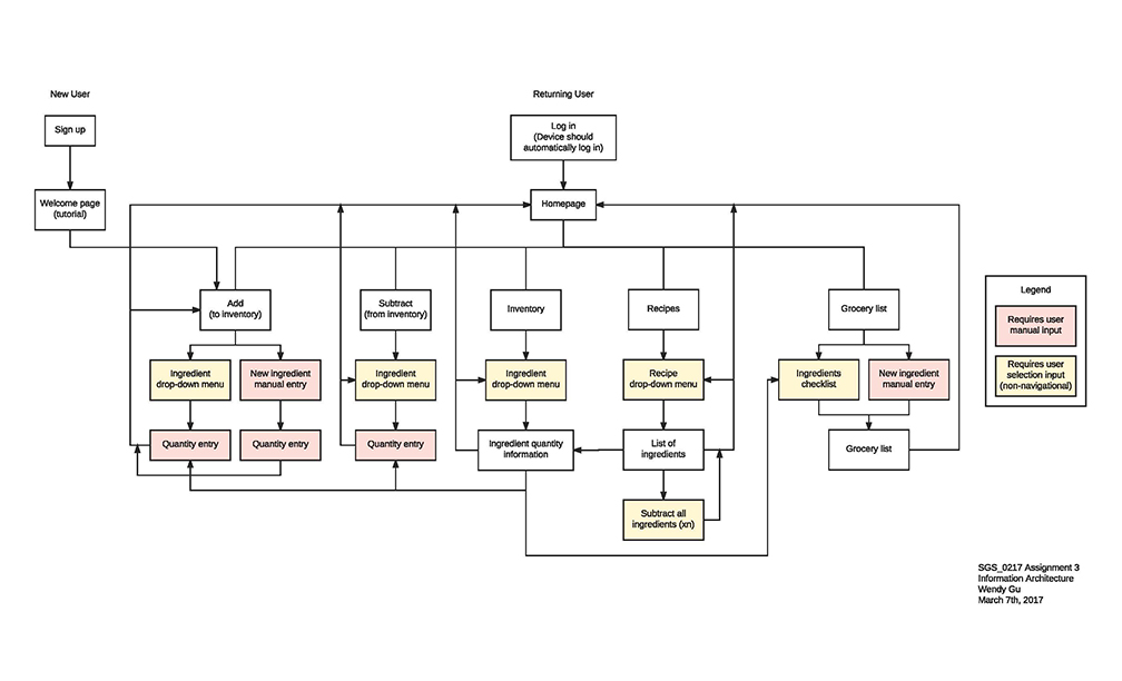
Information architecture

Image

Sample wireframes

Image